BetaHub Resources
Teach the AI Your Game: Complete Guide to Game Facts
October 8, 2025 · 23 min read
Hey Game Developers!
Ever had your AI misunderstand a bug report because it thought your character named “Phantom” was… a ghost? Or confused your map called “Server Room” with actual server infrastructure? Yeah, we’ve all been there.
BetaHub’s AI is incredibly powerful—it can analyze feedback, detect duplicates, assign priorities, and route reports to the right team. But here’s the thing: it knows nothing about YOUR specific game. That’s where Game Facts comes in.
This guide will show you how to use Game Facts to give BetaHub’s AI the context it needs to understand your game. We’re talking better bug categorization, smarter duplicate detection, accurate priority assignment, and reports landing on the right desks. All from a 15-minute setup.
Let’s dive in!
Why Your AI Keeps Getting Confused (And How to Fix It)
Picture this scenario: A player submits a bug report saying “The Phantom keeps glitching through walls on Nexus Station.”
Your AI thinks: “Player harassment? Ghosting exploit? Cheating report?”
But in reality, they’re talking about a character ability that’s broken on a specific map.
The Problem
BetaHub’s AI has read most of the internet and understands natural language incredibly well. But without context specific to your game, even simple terms become ambiguous.
Take “Phantom”—it could be:
- A player’s username
- A graphics glitch
- A paranormal reference
- Your game’s stealth specialist character
And “Nexus Station”? Could be:
- A server name
- A quest location
- Your multiplayer map
- A sci-fi reference
The result? Bugs get mistagged, priorities are wrong, duplicates aren’t detected, and reports land on the wrong team’s desk.
The Solution
Game Facts is BetaHub’s system for teaching the AI about your game’s unique context. Fill out a structured form once (or upload your existing documentation), and suddenly the AI understands:
- What your characters, items, and locations are
- Which systems are critical vs. cosmetic
- What bugs you already know about
- Your game’s core mechanics and features
The impact is immediate. Developers who spend 15 minutes on Game Facts see:
- Better categorization accuracy - AI understands your game’s systems
- Smarter duplicate detection - Knows when different words describe the same issue
- Accurate priority assignment - Understands which systems are critical
- Correct team routing - Sends reports to the right people from day one
How Game Facts Works Under the Hood
You don’t need to be an AI expert to use Game Facts, but understanding the basics helps you write better ones.
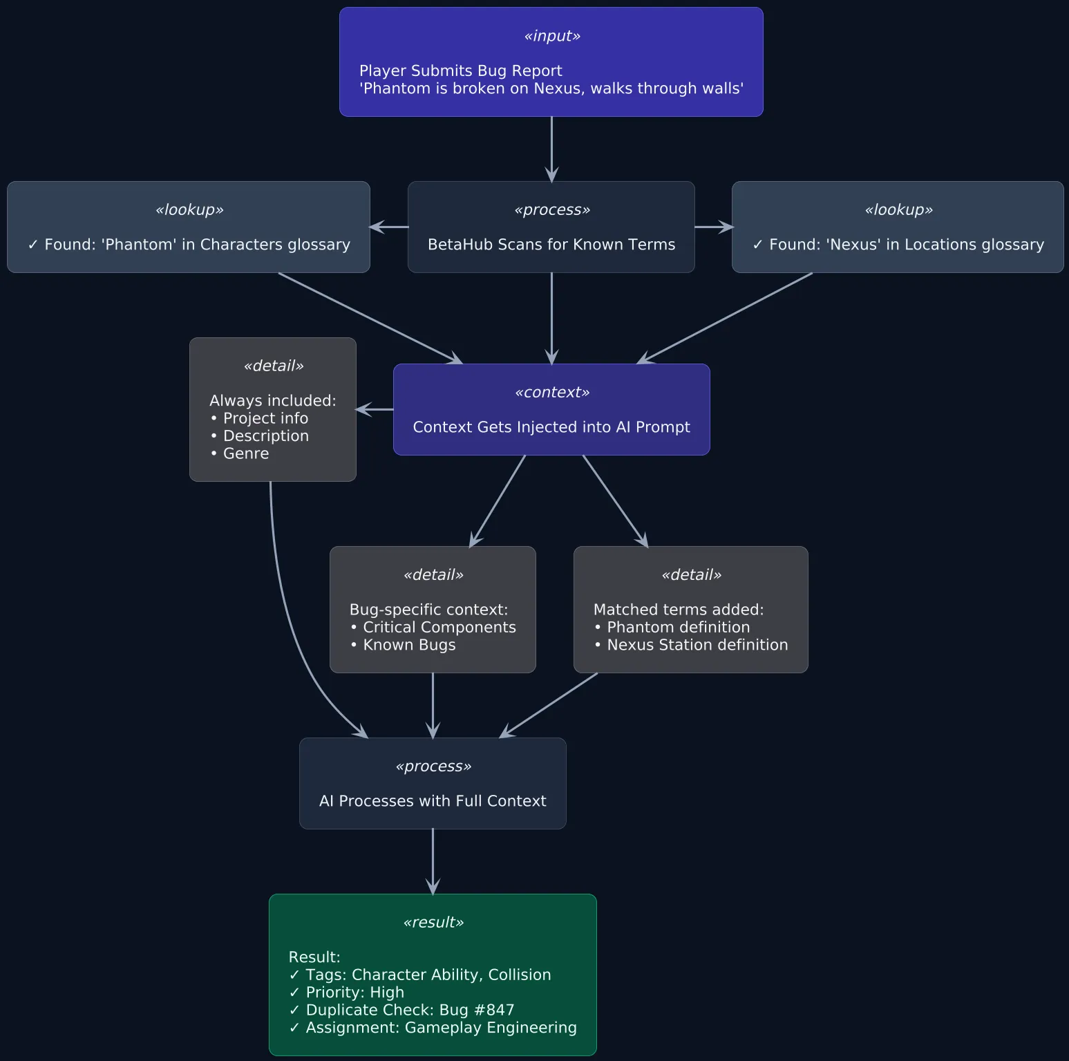
The Context Injection System
When a player submits feedback to BetaHub, the AI doesn’t just see their message in isolation. Here’s what actually happens:

The diagram shows the complete flow from player report to AI-powered triage:
- Player submits a bug report - Raw feedback enters the system
- BetaHub scans for known terms - Smart matching finds relevant context from your Game Facts
- Context gets injected - The AI receives your project info, matched glossary definitions, and relevant bug-specific details
- AI processes with full context - Results in accurate tags, proper priority, duplicate detection, and correct team assignment
Smart Context Selection
BetaHub doesn’t dump your entire Game Facts into every AI request—that would be inefficient. Instead, it intelligently selects what’s relevant:
For Bug Reports:
- Project basics (always included)
- Glossary terms that appear in the report (smart matching)
- Known bugs, critical components, save systems, networking details
For Suggestions:
- Project basics (always included)
- Glossary terms (smart matching)
- Key features, game modes, level design info
For Priority Assignment:
- Project basics (always included)
- Key features, game modes, supported platforms
For Auto-Tagging:
- Project basics (always included)
- Game modes, features, supported languages
This smart selection is why the structured form matters—different AI operations need different slices of your game’s context.
Setting Up Game Facts: Choose Your Path
BetaHub gives you two ways to set up Game Facts, depending on whether you already have documentation.

Path 1: The Fast Track - Upload a Document
Best for: Teams with existing game design docs, wikis, or technical specifications
What you can upload:
- Game design documents (GDDs)
- Technical specification sheets
- Internal wikis or knowledge bases
- Player-facing guides or tutorials
- Pretty much any document that explains your game
How it works:
- Navigate to Game Facts in your project’s left sidebar
- Click “Extract Information” at the top of the page
- Select your file (PDF, DOCX, TXT, MD, etc.)
- BetaHub’s AI analyzes it using Claude Sonnet to extract relevant information
- The form auto-populates with extracted data
- Review and refine—the AI is good, but you know your game best!
Don’t stress about the format. The AI is flexible and can extract information from various document styles. A 30-page GDD works just as well as a 5-page overview.
Time investment: 5-10 minutes to review and tweak
Path 2: Manual Setup - The Comprehensive Approach
Best for: Greenfield projects, when you want precise control, or when your documentation is scattered
Fill out the structured form field-by-field. We’ll walk through each section below.
Time investment: 30-60 minutes depending on your game’s complexity
Pro tip: You don’t need to fill everything out at once. Start with the essentials (Description, Genre, Critical Components, Glossary) and expand over time.
The Game Facts Form: Field by Field
Let’s walk through the form using a fictional example: Breach Protocol—a near-future 5v5 tactical FPS where players choose specialist operators with unique gadgets. We’ll use this throughout the guide to keep examples consistent.

Essential Fields (Start Here)
Project Description
Character limit: 1000
This is your game’s elevator pitch plus key systems. This context appears in EVERY AI operation, so make it count!
Example for Breach Protocol:
Breach Protocol is a competitive 5v5 tactical FPS set in 2047. Teams of
specialists compete in objective-based matches combining tactical gunplay
with unique operator gadgets. Core mechanics include destructible
environments, gadget synergies, and intel gathering. Matches feature
alternating attack/defend rounds with operator bans in ranked play.
Primary modes: Bomb Plant/Defuse, Hostage Extraction, and Secure Area.
What to include:
- Genre and setting
- Team size and structure
- Core mechanics that define gameplay
- Primary game modes
- Any unique systems that frequently appear in bug reports

Genre
Character limit: 100
Be specific! “Tactical FPS” tells the AI more than just “Shooter.”
Examples:
- “Competitive Tactical FPS”
- “Co-op PvE Extraction Shooter”
- “Hero-based FPS with MOBA elements”
- “Battle Royale FPS with building mechanics”
For Breach Protocol: “Competitive Tactical FPS”
Target Audience
Character limit: 300
Helps the AI understand the context of player feedback.
Example:
Competitive FPS players aged 16-35. Mix of casual and hardcore players.
Expects precise gunplay, team coordination, and strategic depth. Community
values competitive integrity and frequent balance updates.
Platforms
List all platforms where you receive bug reports. Different platforms = different bugs!
For Breach Protocol:
- PC (Windows)
- PlayStation 5
- Xbox Series X/S
- Steam Deck (experimental)
Core Mechanics (The AI’s Foundation)
This section teaches the AI what makes your game unique.
Key Features
List format, 500 characters per item
These are the unique systems that define your game and frequently appear in bug reports.
Examples for Breach Protocol:
1. Destructible Environment System
Players use breaching charges and gadgets to create new entry points.
Walls have HP values and destruction states. Critical for meta strategy
and common source of collision bugs.
2. Operator Gadget System
Each of 18 operators has a unique gadget (deployables, throwables, or
activated abilities). Gadgets can combo with teammates for enhanced
effects. Gadget availability tracked per-round.
3. Intel Gathering Mechanics
Drones, cameras, and scanning gadgets reveal enemy positions. Intel
shared across team. Counter-play includes shooting cameras and using
signal jammers.
What to include:
- Systems that make your game unique
- Features players constantly interact with
- Systems that frequently have bugs
- Mechanics that interact with each other
Game Modes
List format, 500 characters per item
Describe each mode’s rules and objectives.
Examples for Breach Protocol:
1. Bomb Plant/Defuse (Ranked)
5v5, best of 9 rounds. Attackers plant bomb at one of two sites (A/B).
Defenders prevent plant or defuse. 45-second defuse time. Round timer:
3 minutes. Overtime at 4-4.
2. Hostage Extraction
5v5, best of 7 rounds. Attackers locate and extract hostage to extraction
zone. Defenders prevent extraction. Hostage can be picked up by attackers,
dropped if carrier dies.
3. Secure Area (Casual)
5v5, best of 5 rounds. Teams fight for control of objective room. Secure
by standing in room with no enemies for 10 seconds. Contested if both
teams present.
Controls
Nested structure: PC / Console
Document unique or non-standard controls that might confuse players or cause bug reports.
PC Controls for Breach Protocol:
- Gadget Deploy (G): Context-sensitive gadget placement/throw
- Lean (Q/E): Lean around corners without full body exposure
- Intel Ping (X): Mark enemies/locations for team (cooldown: 3 seconds)
- Rappel (Space while near window): Enter building through window
Console Controls:
- Gadget Deploy (R1): Context-sensitive gadget placement/throw
- Lean (Click R3 + Left/Right stick): Lean while aiming
- Intel Ping (R1 tap while not holding gadget): Mark for team
- Rappel (X near window): Enter building through window
Bug Reporting Guidelines (Critical for Triage)
This section dramatically improves how the AI prioritizes and routes bugs.
Critical Components
List format, 500 characters per item
Systems where bugs are high-priority and need immediate attention.
Examples for Breach Protocol:
1. Server-side hit registration and damage calculation
Any bugs affecting whether bullets hit or deal correct damage are critical.
Undermines competitive integrity.
2. Matchmaking and ranked rating system
MMR calculation, rank points, placement matches, and lobby formation.
Bugs here affect player progression and competitive balance.
3. Anti-cheat integration (BattleGuard)
Detection systems, ban enforcement, and false-positive prevention.
Critical for competitive integrity.
4. Operator ability balance and functionality
Gadgets must work as designed. Broken abilities severely impact
competitive meta.
Non-Critical Components
List format, 500 characters per item
Systems where bugs can wait or are cosmetic only.
Examples:
1. Cosmetic items and operator skins
Visual-only items, skin rendering, shop UI. Does not affect gameplay.
2. Player profile customization
Banner, badge, and title selection. Profile viewing. Social features.
3. End-of-match statistics
Post-match scoreboard, performance graphs, MVP selection. Informational
only.
4. Killcam replay system
After-death camera showing how player died. Sometimes inaccurate due to
client-side playback.
Why this matters: The AI uses this to auto-prioritize. A “killcam glitch” gets marked Low Priority, but “hit registration failure” gets marked Critical.
Known Bugs
List format, 500 characters per item
Current issues you’re already aware of. This helps the support module of the system to get better answers.
Examples:
1. Gadget visibility bug on Nexus Station
Operator gadgets occasionally invisible after respawn on Nexus Station
map. Fix scheduled for Patch 3.2. Related to LOD streaming.
2. Vertical audio occlusion issue
Audio occlusion sometimes fails in vertical gameplay situations.
Footsteps above/below sound like same floor. Investigating.
3. Vote-to-kick timing exploit
Vote-to-kick can be triggered twice in rare timing window during round
transition. Non-critical, fix in progress.

The Secret Weapon: Glossary
This is where the magic happens. The glossary prevents AI confusion by defining your game’s unique terminology.
How it works: When a player’s report contains any term from your glossary, BetaHub automatically injects that term’s definition into the AI’s context.
BetaHub organizes the glossary into five categories:
Items (Game objects, equipment, collectibles)
Examples:
Breach Charge
Explosive gadget that destroys destructible walls. Creates 2x3 meter
opening. 3-second placement time, instant detonation. Attackers start
with 2 charges. Can be destroyed by defenders before detonation.
Signal Jammer
Defender gadget that disables attacker drones and scanning abilities in
10m radius. Emits visible electronic distortion effect. Can be destroyed
by attackers.
Characters (Operators, classes, NPCs, enemy types)
Examples:
Phantom
Attacker operator. Ability: Adaptive Cloak - turn invisible for 8 seconds
with 2-second cooldown. Weapons remain visible. Known issue: Collision
detection occasionally fails during cloak transition.
Bastion
Defender operator. Ability: Hardened Barrier - deploys reinforced wall
panel that resists breaching charges. 3 panels per round. Can be destroyed
by thermite gadgets.
Why this matters: Without glossary context, when someone mentions “Phantom,” the AI might think it’s:
- A player username
- A description of ghosting
- A graphics glitch
- Something paranormal
With the glossary, it knows exactly what you’re talking about!
Locations (Maps, areas, callouts)
Examples:
Nexus Station
Industrial-themed multiplayer map. Features vertical gameplay with catwalks
and underground tunnels. Bomb sites A (Control Room) and B (Reactor Bay).
Known issues: Catwalk collision mesh occasionally fails, rappelling on
north tower has inconsistent detection.
Server Room
Common callout on Nexus Station map. Second-floor objective location.
Destructible walls on east and west sides. Catwalk overlook from third
floor.
Pro tip: Include common callouts that your community uses! The AI will understand when players say “Server Room is broken” vs “Nexus Station is broken.”
Events (Game states, mission types, special conditions)
Examples:
Overtime
Match extension when teams tied 4-4 in ranked. First team to win 2
consecutive rounds wins match. No operator selection changes allowed,
must use previous round picks.
Operator Ban Phase
Ranked mode feature. Before match starts, each team bans 2 operators.
Banned operators cannot be selected by either team for entire match.
30-second ban timer.
Plant
Core objective in Bomb mode. Attacker places bomb at A or B site. Takes
7 seconds to complete. Can be interrupted by damage or defender proximity
within 2m.
Other Terms (Jargon, slang, meta terminology)
This is your catch-all for community terminology!
Examples:
Spawn Peek
Controversial tactic where defenders shoot at attackers during spawn
phase through windows. Intended gameplay but disliked by some players.
Not a bug unless detection system fails.
Roamer
Defender strategy where player leaves objective to hunt attackers.
High-risk, high-reward. Opposite of 'anchor' (staying on objective).
Trade Kill
When one player kills enemy, but is immediately killed by enemy's
teammate. Results in 1-for-1 exchange. Common in competitive play.
Ping Abuse
Spam-pinging locations or players. Often reported as bug, but usually
player behavior issue. System has 3-second cooldown to prevent actual
abuse.
Why “Other Terms” matters: Players often report intended behavior as bugs (“spawn peeking is broken!”). Defining these terms helps the AI correctly categorize feedback as gameplay discussion vs actual bugs.

Character limits:
- Term: 250 characters
- Definition: 1000 characters
Multiplayer/Online Features
Supported Modes
List format
Example:
- Ranked 5v5 (Bomb/Hostage only)
- Casual 5v5 (All modes, join-in-progress enabled)
- Custom Match (Private lobbies, full ruleset customization)
- Training Grounds (Solo/co-op vs AI, all operators unlocked)
Networking
Server Type:
Dedicated servers for ranked and casual matches. Player-hosted for custom
matches. Server tick rate: 64Hz. Client update rate: 60Hz.
Known Issues:
- High ping players (200ms+) experience delayed gadget interaction feedback
- Server migration during match can cause temporary operator loadout reset
- Rare desync on destructible walls during high packet loss situations

Save/Load System
Save Method:
Cloud save for progression (operator unlocks, ranked rating, cosmetics).
Local save for settings and keybinds. Auto-save after each match. Manual
save available in settings menu.
Known Issues:
- Operator loadout customization sometimes fails to save if client disconnects during save operation
- Keybind settings occasionally reset after game crash. Investigating config file write permissions
Localization
Supported Languages:
English, Spanish (Spain), Spanish (LATAM), French, German, Italian, Polish, Japanese, Korean, Simplified Chinese, Portuguese (Brazil), Russian
Known Issues:
- Korean text overflows operator selection UI on 1080p displays
- Russian voice lines missing for Operators released after Season 3
- French translation of ‘Breach Charge’ conflicts with operator name ‘Breach’

Best Practices: Making Your Game Facts Work Harder
Writing Effective Definitions
The difference between a good definition and a great one:
Too vague:
Term: "Thermite Charge"
Definition: "A breaching gadget"
Specific and contextual:
Term: "Thermite Charge"
Definition: "Breaching gadget that cuts through reinforced walls using
exothermic reaction. Creates 2x3m opening over 6-second burn time. Counter:
Can be destroyed by impact grenades during burn. Attacker-exclusive gadget."
What makes it better:
- Explains what it does mechanically
- Mentions timing (6 seconds)
- Includes counter-play
- Notes which side can use it
- Provides context for bug reports (“thermite didn’t breach” vs “thermite burned instantly” tells different stories)
Keeping It Current
Your Game Facts should evolve with your game!
After Major Patches:
- Add new operators, maps, or weapons to glossary
- Update key features if core mechanics change
- Revise known bugs list
When Shipping Content:
- Add seasonal content immediately
- Mark temporary features: “Winter Event (Dec 15 - Jan 5): Limited-time snow maps with new mechanics”
- Update when events end to avoid confusion
After Fixing Bugs:
- Remove resolved issues from Known Bugs
- This prevents AI from incorrectly marking new reports as duplicates
Pro tip: Set a reminder to review Game Facts after each major update. It takes 5 minutes and prevents weeks of confusion!
For Live Service Games
Seasonal Content:
Term: "Neon Nights Mode"
Definition: "Limited-time mode (March 1-31). Night-vision required,
destructible lights affect visibility. Modified versions of existing maps."
When the event ends, update it:
Definition: "Former limited-time mode (ran March 2025). Night-vision
gameplay. Not currently available - reports about this mode may be outdated."
Pro Tips for FPS Games
1. Document callouts aggressively
Your community develops slang for map locations. The AI needs to know these!
Term: "Pixel Angle"
Definition: "Common callout on Nexus Station. Tight sightline from
catwalk to Server Room entrance. Requires precise positioning."
2. Define meta terminology
Term: "Rush Strat"
Definition: "Aggressive team strategy where all attackers push one site
simultaneously. High-risk, designed to overwhelm defenders before they
can rotate."
3. Map-specific bugs in location definitions
Instead of a generic Known Bugs entry, put map-specific issues in the location itself:
Term: "Reactor Bay"
Definition: "Bomb site B on Nexus Station map. Lower level with overhead
catwalks. Known issue: Explosion effects sometimes invisible when C4
detonated near reactor core. Visual only, gameplay unaffected."
4. Explain exploit terminology
Help AI distinguish between exploits and intended mechanics:
Term: "Pixel Walk"
Definition: "Exploit where players stand on invisible collision meshes.
Always a bug, never intended. Report all instances."
Real-World Impact: Before & After
Let’s see the difference Game Facts makes with real examples.
Example 1: Character Ability Bug
Bug Report Submitted:
"Phantom is broken on Nexus, walks right through walls, totally busted"
Without Game Facts:
AI Analysis:
• Tags: Player Conduct, Harassment, Exploit
• Priority: Medium
• Notes: "Possible player collision exploit or harassment"
• Routed to: Community Management team
Result:
- Wrong team investigates
- Takes 2 days to realize it's a gameplay bug
- Re-routed to engineering
- Wasted 2+ days
With Game Facts:
Context Injected:
• Phantom: "Attacker operator with invisibility ability. Known issue:
collision detection fails during cloak transition"
• Nexus Station: "Industrial map. Known collision mesh issues on catwalks"
AI Analysis:
• Tags: Character Ability, Map-Specific, Collision Detection
• Priority: High (Critical Component: Operator Abilities)
• Duplicate Check: Linked to existing bug #1247 "Collision issues on Nexus"
• Routed to: Gameplay Engineering
Result:
- Correct team from day one
- Immediately linked to known issue
- Proper priority assigned
- Engineering investigates within hours
Example 2: Terminology Confusion
Bug Report Submitted:
"Server Room lighting is completely broken, can't see anything"
Without Game Facts:
AI Analysis:
• Tags: Server Infrastructure, Technical Issue
• Priority: Critical (AI thinks: "Server hardware problem?")
• Routed to: Infrastructure/DevOps
Result:
- DevOps confused ("Our servers are fine?")
- Time wasted investigating non-existent server issues
- Player gets frustrated with delay
With Game Facts:
Context Injected:
• Server Room: "Common callout on Nexus Station map. Second-floor objective
location. Destructible walls, catwalk overlook."
AI Analysis:
• Tags: Lighting, Environment, Map-Specific
• Priority: Medium (Gameplay affected but not critical)
• Routed to: Level Design / Environment Art
Result:
- Correct team understands it's about in-game lighting
- Quick fix: adjust light entities
- Player gets update in 1 day vs 1 week
The Numbers
While we don’t have quantitative metrics to share publicly, developers consistently report:
- Dramatically fewer misrouted bugs - Right team gets it the first time
- Better duplicate detection - AI understands when reports describe the same issue with different words
- Improved priority accuracy - Critical bugs get attention, cosmetic issues don’t block releases
- Time savings - Less manual re-tagging and report triage
The most common feedback: “I wish I’d done this on day one.”
Common Questions
Q: Do I need to fill out EVERY field?
A: Nope! Start with the essentials:
- Project Description
- Genre
- Glossary (especially terms that might be ambiguous)
- Critical Components
- Non-Critical Components
You can always expand later. Better to launch with 70% coverage than to never finish a perfect 100% setup.
Q: How long does setup actually take?
A: Depends on your approach:
- Document upload + review: 10-15 minutes
- Manual setup (minimal): 20-30 minutes
- Manual setup (comprehensive): 45-60 minutes
Most teams do a hybrid: upload a document for the foundation, then manually refine and add glossary terms.
Q: What if I don’t use Game Facts at all?
A: BetaHub still works—the AI is sophisticated enough to handle most reports. But it treats your game like a black box. You’ll see:
- More misrouted reports
- Confusion between similarly-named things
- Less accurate priority assignment
- Duplicate detection that misses related issues
Think of it like this: Game Facts is the difference between asking a stranger for help vs asking a teammate who knows your game.
Q: Can I update Game Facts after launch?
A: Absolutely! In fact, you should. Game Facts is living documentation that evolves with your game:
- Add new content as you ship it
- Update Known Bugs as you fix/discover issues
- Refine definitions when you notice confusion
- Add community callouts as they emerge
Q: Does this work for non-FPS games?
A: Yes! While our examples focus on FPS, the system works for any genre:
- RPGs: Define character classes, skill trees, quest systems, loot categories
- Strategy games: Unit types, resource systems, tech trees, victory conditions
- Puzzle games: Mechanic definitions, level terminology, power-ups
- Racing games: Track names, vehicle classes, handling terms
The structure adapts to your game type!
Q: How often should I update?
A: Good rule of thumb:
- Major patches/seasons: Always update (new content, mechanics changes)
- Hotfixes: Update if you fixed something in Known Bugs
- Regular cadence: Quick monthly review (5 minutes)
Q: What if my game has multiple modes with different terminology?
A: Use the definitions to clarify:
Term: "Secure"
Definition: "In Bomb mode: Successfully defuse the planted bomb. In Secure
Area mode: Control the objective room for 10 seconds. Context-dependent."
Or create separate entries if needed!
Q: Can other team members edit Game Facts?
A: Yes! Anyone with project admin permissions can edit. We recommend:
- One owner who reviews changes
- Multiple contributors (design, community, QA can all add insights)
- Change log awareness (BetaHub tracks who changed what)
Your 15-Minute Quick Start
Ready to teach the AI about your game? Here’s your fastest path to results!
Step 1: Open Game Facts (2 minutes)
- Go to your BetaHub project
- Click “Game Facts” in the left sidebar
- You’ll see either an empty form or the upload option

Step 2: Choose Your Approach (3-10 minutes)
Option A: Have documentation?
- Click “Extract Information”
- Select your GDD, wiki page, or spec sheet
- Wait 30-60 seconds for AI analysis
- Review the populated fields
Option B: Starting from scratch?
- Fill out Project Description (your elevator pitch)
- Select Genre
- List 2-3 Critical Components
Step 3: Add Critical Glossary Terms (5-10 minutes)
Focus on terms that might be ambiguous:
- Character/enemy names that sound like common words
- Map names that sound like technical terms
- Items with names that could mean multiple things
Priority order:
- Characters - Your operators, classes, enemies
- Locations - Your maps and common callouts
- Items - Unique equipment or abilities
- Other Terms - Community slang that appears in reports
Start with 5-10 key terms. You can always add more!
Step 4: Define Critical Components (2 minutes)
List 3-5 systems where bugs are high-priority:
- Matchmaking
- Hit registration
- Core gameplay abilities
- Anti-cheat
- Progression systems
Step 5: Save and Test (1 minute)
- Click “Save Changes”
- Submit a test bug report using your glossary terms
- Check if AI correctly understands context

Total time: 15-25 minutes
And you’re done! Your AI now understands your game’s context.
Want to Go Deeper?
Watch the setup tutorial: Check out our Game Facts Setup Tutorial for a step-by-step walkthrough
Join the community: Discuss best practices in the BetaHub Discord and see how other studios structure their Game Facts
Keep learning: Browse our Game Facts documentation for advanced tips and updates
The Bottom Line
Fifteen minutes filling out Game Facts saves you hours—or days—of misrouted bugs, confused AI tagging, and frustrated developers trying to interpret vague reports.
Your AI is only as smart as the context you give it. Teach it about your game, and it becomes your most efficient team member for triaging feedback.
Your future self will thank you.
Now go teach that AI about your game!
See you on Discord and happy debugging!
The BetaHub Team
Join for free today
Supercharge your team with the best bug tracking and player feedback tools. No credit card required, forever free.
Our Mission
At BetaHub, we empower game developers and communities with an engaging platform for bug submission. We foster collaboration, enhance gaming experiences, and speed up development. BetaHub connects developers, testers, and players, making everyone feel valued. Shape the future of gaming with us, one bug report at a time.
2026 © Upsoft sp. z o.o.